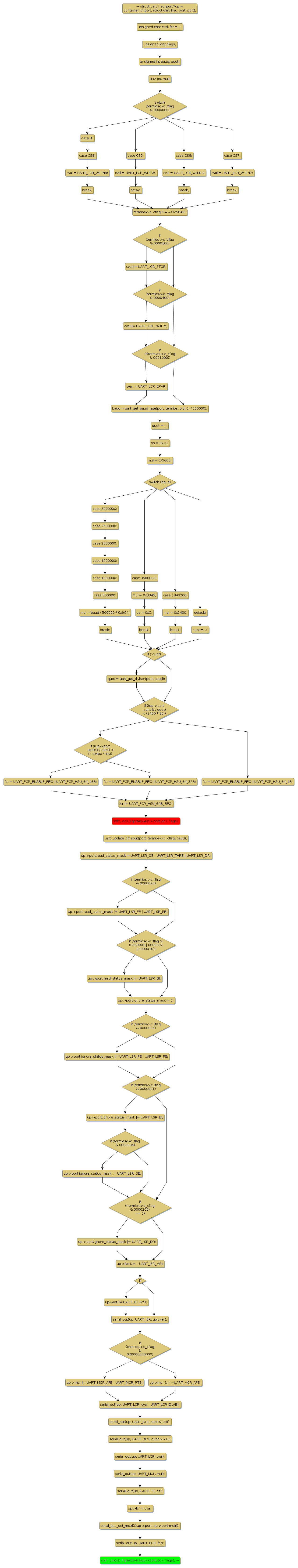
Instance Verification Kit (IVK)
spin lock @ [24914+41+/linux-3.19-rc1/drivers/tty/serial/mfd.c]
Instance Signature: lock
|
The Matching Pair Graph:
|
|
Function Name
|
Control Flow Graph (CFG)
|
Events Flow Graph (EFG)
|
Source Correspondence
|
|
serial_hsu_set_termios
|
|
|
[22833+22+/linux-3.19-rc1/drivers/tty/serial/mfd.c]
|